ESPN x Home Depot
College GameDay 2021

My Role
Lead Visual Designer (UX/UI, Art Direction)

Project Overview

Created a one-stop shopping experience by gathering favorite items consumers need to be game day ready.

Timeline
3 Weeks

Key Outcome
~$2M in revenue with a 6% conversion rate

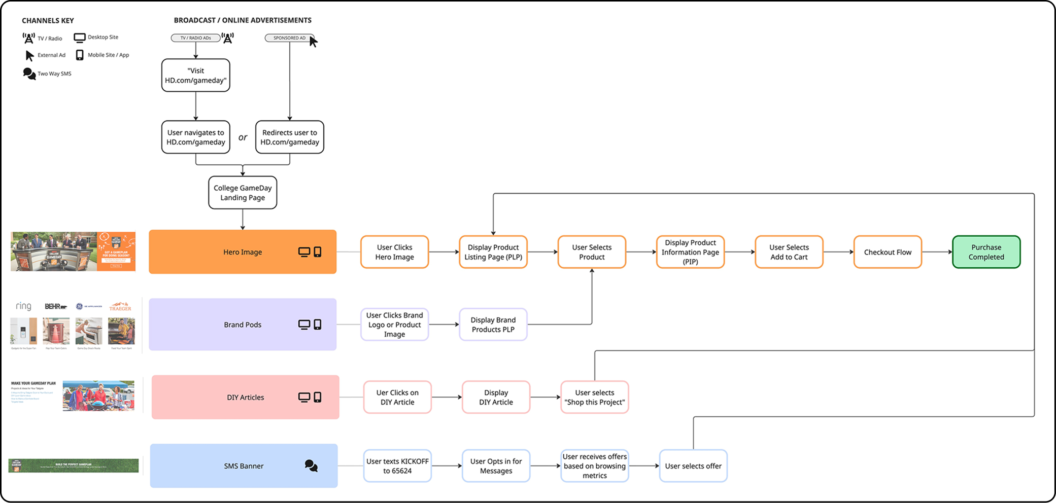
I was the Design Lead for the College GameDay landing page. Consumers were brought here from various internal/external marketing channels. The experience allows them to browse a curated selection of products from tailgating to watching the game at home.

Deliverables

  • Responsive page layout and design

  • Art Direction for hero and product lifestyle images

  • Path to Purchase flow diagram for a VP-level creative review

Thanks for looking!

Team
2 Designers, 1 Copywriter, 1 Account Manager

Previous
Previous

My AI-Driven Design Process